Схемы драйверов на 220в

Схема драйвера светодиодного светильника 40 ватт. Электрическая схема светодиодной лампы led a60. Схема драйвера светодиодной лампы 220 в 60ватт. Схема светодиодной лампы на 220 в с цоколем е27. Схемы драйверов для светодиодных светильников 220в.
Схема драйвера светодиодного светильника 40 ватт. Электрическая схема светодиодной лампы led a60. Схема драйвера светодиодной лампы 220 в 60ватт. Схема светодиодной лампы на 220 в с цоколем е27. Схемы драйверов для светодиодных светильников 220в.
Схема лед драйвера светодиодной лампы 220в. Электрическая схема светодиодного светильника 36 ватт. Схема драйвера лампы 36вт. Драйвера для светодиодных ламп на 220в на микросхемах. Схема светодиодного светильника 36 ватт.
Схема лед драйвера светодиодной лампы 220в. Электрическая схема светодиодного светильника 36 ватт. Схема драйвера лампы 36вт. Драйвера для светодиодных ламп на 220в на микросхемах. Схема светодиодного светильника 36 ватт.
Схема драйвера светодиодной лампы. Схема драйвера для светодиодных светильников на 220 вольт. Схемы драйверов на 220в. Схемы драйверов для светодиодных светильников 220в. Схема диодной лампочки 220в.
Схема драйвера светодиодной лампы. Схема драйвера для светодиодных светильников на 220 вольт. Схемы драйверов на 220в. Схемы драйверов для светодиодных светильников 220в. Схема диодной лампочки 220в.
Схемы драйверов на 220в. Микросхемы для светодиодных ламп 220в. Схема светодиодного светильника на 220 вольт. Схема блок питания светодиодной лампы 220 вольт. Схемы драйверов на 220в.
Схемы драйверов на 220в. Микросхемы для светодиодных ламп 220в. Схема светодиодного светильника на 220 вольт. Схема блок питания светодиодной лампы 220 вольт. Схемы драйверов на 220в.
Схема включения светодиодной лампы 220 вольт. Схемы светодиодных ламп на 220 вольт. Схемы драйверов на 220в. Схема стабилизатора тока для светодиодов на 220 вольт. Схема драйвера уличного светодиодного светильника 50 ватт.
Схема включения светодиодной лампы 220 вольт. Схемы светодиодных ламп на 220 вольт. Схемы драйверов на 220в. Схема стабилизатора тока для светодиодов на 220 вольт. Схема драйвера уличного светодиодного светильника 50 ватт.
Схемы драйверов на 220в. Микросхемы led драйверов 220в. Схемы драйверов для светодиодных светильников 220в. Схемы драйверов для светодиодных светильников 220в. Схема светодиодной лампы g4.
Схемы драйверов на 220в. Микросхемы led драйверов 220в. Схемы драйверов для светодиодных светильников 220в. Схемы драйверов для светодиодных светильников 220в. Схема светодиодной лампы g4.
Схема драйвера светодиодного светильника 40 ватт. Схемы драйверов на 220в. Схема светодиодного светильника 36 ватт. Схемы драйверов на 220в. Схема драйвера светодиодного светильника 24 ватт.
Схема драйвера светодиодного светильника 40 ватт. Схемы драйверов на 220в. Схема светодиодного светильника 36 ватт. Схемы драйверов на 220в. Схема драйвера светодиодного светильника 24 ватт.
Схема преобразователя светодиодной лампы. Драйвер для светодиодного светильника 36 вт схема. Схемы драйверов на 220в. Схема драйвера светодиодного светильника 40 ватт. Драйвер для светодиодного светильника 36 вт схема.
Схема преобразователя светодиодной лампы. Драйвер для светодиодного светильника 36 вт схема. Схемы драйверов на 220в. Схема драйвера светодиодного светильника 40 ватт. Драйвер для светодиодного светильника 36 вт схема.
Схемы драйверов на 220в. Схема включения светодиодной лампы 220 вольт. Драйвера для светодиодных ламп на 220в на микросхемах. Схема лед драйвера светодиодной лампы 220в. Схема драйвера светодиодной лампы 5 ватт.
Схемы драйверов на 220в. Схема включения светодиодной лампы 220 вольт. Драйвера для светодиодных ламп на 220в на микросхемах. Схема лед драйвера светодиодной лампы 220в. Схема драйвера светодиодной лампы 5 ватт.
Светодиодная лампа sm2082d. Драйвера для светодиодных ламп на 220в на микросхемах. Схема драйвера уличного светодиодного светильника 50 ватт. Блоки питания светодиодных ламп 220в схемы. Схемы драйверов на 220в.
Светодиодная лампа sm2082d. Драйвера для светодиодных ламп на 220в на микросхемах. Схема драйвера уличного светодиодного светильника 50 ватт. Блоки питания светодиодных ламп 220в схемы. Схемы драйверов на 220в.
Электрическая схема светодиодной лампы led a60. Схема драйвера светодиодного светильника 220 в 36 ватт. Схемы драйверов на 220в. Схема светодиодного светильника 36 ватт. Принципиальная схема светодиодной лампы gx53.
Электрическая схема светодиодной лампы led a60. Схема драйвера светодиодного светильника 220 в 36 ватт. Схемы драйверов на 220в. Схема светодиодного светильника 36 ватт. Принципиальная схема светодиодной лампы gx53.
Светодиодная лампа 220 в ремонт драйвера. Схемы драйверов на 220в. Схема включения светодиодной лампы 220 вольт. Схемы драйверов на 220в. Схема включения светодиодной лампы 220 вольт.
Светодиодная лампа 220 в ремонт драйвера. Схемы драйверов на 220в. Схема включения светодиодной лампы 220 вольт. Схемы драйверов на 220в. Схема включения светодиодной лампы 220 вольт.
Схема драйвера светодиодной лампы 220 в 60ватт. Электрическая схема светодиодной лампы led a60. Схемы драйверов на 220в. Bp5131d в светодиодных лампах схема. Схема драйвера светодиодной лампы на 220 на транзисторах.
Схема драйвера светодиодной лампы 220 в 60ватт. Электрическая схема светодиодной лампы led a60. Схемы драйверов на 220в. Bp5131d в светодиодных лампах схема. Схема драйвера светодиодной лампы на 220 на транзисторах.
Схема драйвера светодиодной лампы 220 в 36 ватт. Схема драйвера светодиодной лампы 40w. Стабилизатор тока для светодиодной лампы 12в. Схема драйвера светодиодной лампы на 220 на транзисторах. Схема светодиодной лампочки на 220 вольт.
Схема драйвера светодиодной лампы 220 в 36 ватт. Схема драйвера светодиодной лампы 40w. Стабилизатор тока для светодиодной лампы 12в. Схема драйвера светодиодной лампы на 220 на транзисторах. Схема светодиодной лампочки на 220 вольт.
Схемы драйверов на 220в. Схема драйвера светодиодного светильника 36 ватт. Схемы драйверов светодиодных ламп на 220 вольт. Схемы светодиодных ламп на 220 вольт. 9918c datasheet схема светодиодной лампы.
Схемы драйверов на 220в. Схема драйвера светодиодного светильника 36 ватт. Схемы драйверов светодиодных ламп на 220 вольт. Схемы светодиодных ламп на 220 вольт. 9918c datasheet схема светодиодной лампы.
Схема драйвера светодиодного светильника 40 ватт. Драйвер 40 ватт для светодиодных ламп схема. Драйвера для светодиодных ламп на 220в на микросхемах. Схема драйвера для светодиодных светильников на 220 вольт. Схемы драйверов для светодиодных ламп 220в на микросхеме.
Схема драйвера светодиодного светильника 40 ватт. Драйвер 40 ватт для светодиодных ламп схема. Драйвера для светодиодных ламп на 220в на микросхемах. Схема драйвера для светодиодных светильников на 220 вольт. Схемы драйверов для светодиодных ламп 220в на микросхеме.
Схема светодиодной лампы на 220. Схема питания светодиодной лампы 220 вольт. Драйвера для светодиодных ламп на 220в на микросхемах. Схема светодиодного светильника 36 ватт. Схемы драйверов на 220в.
Схема светодиодной лампы на 220. Схема питания светодиодной лампы 220 вольт. Драйвера для светодиодных ламп на 220в на микросхемах. Схема светодиодного светильника 36 ватт. Схемы драйверов на 220в.
Схемы драйверов светодиодных ламп на 220 вольт. Микросхемы для светодиодных ламп 220в. Электрическая схема светодиодной лампы led a60. Схемы светодиодных ламп на 220 вольт. Схемы драйверов на 220в.
Схемы драйверов светодиодных ламп на 220 вольт. Микросхемы для светодиодных ламп 220в. Электрическая схема светодиодной лампы led a60. Схемы светодиодных ламп на 220 вольт. Схемы драйверов на 220в.
Схема блока питания светодиодной лампы. Схемы драйверов на 220в. Схемы драйверов на 220в. Схема светодиодный светильник 40 ватт. Схемы драйверов светодиодных ламп на 220 вольт.
Схема блока питания светодиодной лампы. Схемы драйверов на 220в. Схемы драйверов на 220в. Схема светодиодный светильник 40 ватт. Схемы драйверов светодиодных ламп на 220 вольт.
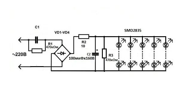
Схемы драйверов на 220в. Бестрансформаторный бп для светодиодной лампы схема. Схема драйвера светодиодной лампы 220 в 36 ватт. Схемы драйверов на 220в. Схемы драйверов на 220в.
Схемы драйверов на 220в. Бестрансформаторный бп для светодиодной лампы схема. Схема драйвера светодиодной лампы 220 в 36 ватт. Схемы драйверов на 220в. Схемы драйверов на 220в.